블렌더에서 Set Origin과
Pivot Point 위치 수정/변경하는 방법과 리셋 하는 방법
>오브젝트 작업에서 Origin과 Pivot의 중요성
블렌더에서 Origin(원점)과 Pivot Point(피봇 위치)는
오브젝트를 이동, 회전, 크기 조정할 때 기준점 역할을 합니다.
이 두 가지를 적절히 설정하면 작업 효율이 높아지고,
더욱 정교한 모델링이 가능합니다.
1️⃣ Set Origin - 오브젝트 원점 설정

Set Origin은 오브젝트의 병형울 줄때 기준이 되는 지점 입니다.
**➡️원점을 변경 할 오브젝트 선택 하면
x,y,z 축 ( Set Origin** )이 보이게 됩니다.
여기서는 오리진을 움직일 수 없습니다.

상단의 options->origins를 체크합니다.
그럼 오브젝트가 아닌 오리진 포인트의 이동이 가능 합니다.
위치 조정 후 꼭 다시 체크를 풀어 주세요~!!
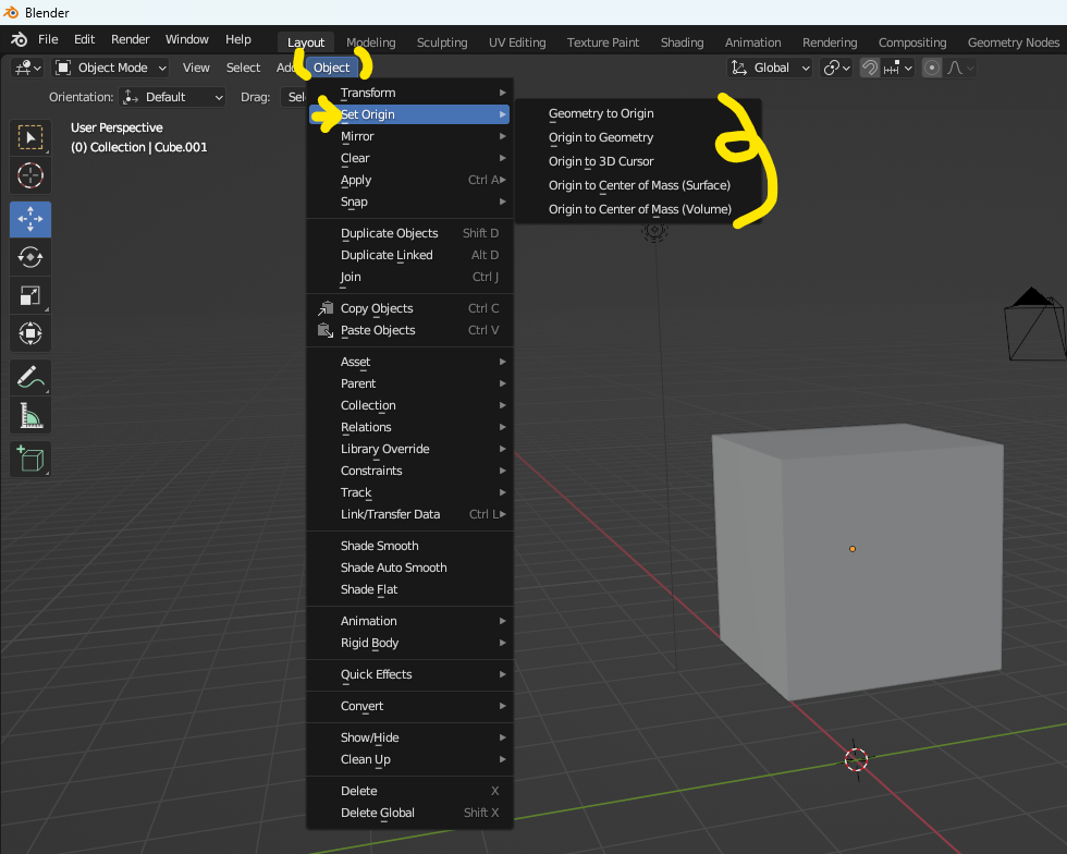
➡️**Set Origin 메뉴에서 원점으로 쉽게 이동 하는 방법**

- 상단 메뉴: Object > Set Origin ⬆️상단 메뉴창 모습
- 또는 우클릭 > Set Origin
**⬇️마우스 우클릭시 나오는 메뉴창 모습**

**
원하시는 원점 위치 옵션 선택해 적용해 주시면 됩니다.
**
- Origin to Geometry: 오브젝트 중심으로 원점을 이동.
- Origin to 3D Cursor: 3D 커서 위치로 원점을 이동.
- Geometry to Origin: 오브젝트를 세계 좌표 원점(0, 0, 0)으로 이동. (오브젝트가 오리진 위치로 이동됩니다.)
2️⃣ Pivot Point - 노란색점!
Pivot Point는 이동, 회전, 크기 조정을 수행할 때 임시 기준점으로 보시면 됩니다.
➡️ 단축키로 피봇 포인트 설정하기
단축키를 활용해 피봇 포인트를 변경하세요.
- Comma(,) 키: 피봇 포인트 변경 메뉴를 열 수 있습니다.
,를 누른 후, 원하는 피봇 포인트 옵션을 선택합니다.- 예:
,→ 3D Cursor를 선택하면 3D 커서를 기준으로 피봇 포인트 설정.
➡️Pivot Point 피봇 위치를 오브젝트의
상단,하단,중앙 등 정확하게 변경하고 싶을 경우!
블렌더는 오브젝트 생성시 물체의 중앙에 포인트가 생성됩니다.
스케일,위치,회전 등 모두 물체의 중앙에 있는 피봇 위치 기준으로 움직입니다.
그런데 작업을 하다보면 바닥에 고정하고 조정하고 싶은데,
정확한 위치를 하나하나 조정하자니 너무 힘들더라구요.
이때 [ object : align tools ] 활용하면 좋습니다.
edit-preferences에 들어 갑니다.
addons 탭에서 object : align tools 를 검색하여 추가해 줍니다.

이제 변형하고자 하는 오브젝트를 누르고
상단 탭을 봅니다.
안뜨신다면 N을 눌러 켜주세요.

하단에 ALIGN TOOLS가 생겼습니다.
맨 아래 ADVANCED 를 눌러주세요.

왼쪽 하단에 설정 창을 켜서 원하는 위치로 변경합니다.
저는 물체의 하단 중앙에 갈 수 있도록 해볼게요.



오브젝트의 피봇을 움직일꺼라 PIVOT 선택
그리고 체크한 부분을 눌러 줍니다. 그래야 설정한대로 이동 합니다.
중앙에서 바닥으로 내려갈거라 Z축만 활성화 해줍니다.
그리고 ACTIVE
위치는 제일 밑부분이니 MIN으로 해줍니다.
그럼 위 그림과 같이 바닥으로 이동하게 됩니다.
다른 설정도 한번 눌러 보시고 원하실떄 정확한 위치 찾아서 사용해 보세요.

피봇 위치를 바꾸고 스케일 해보니 아래 기준점을 기준으로 변하는것을 볼 수 있습니다.
'Drawing Info' 카테고리의 다른 글
| 미리캔버스 현실적인 수익 후기! 초보자의 경험담 (0) | 2025.02.28 |
|---|---|
| [블렌더]색상 그라데이션 및 표면 질감(텍스쳐) 넣기 (0) | 2025.02.10 |
| [블렌더]3D 커서 위치 처음으로 되돌리는 방법 / 위치 조정 하기 (0) | 2025.01.28 |
| [블렌더]오브젝트 그룹 폴더 관리 단축키 M (0) | 2025.01.27 |
| [블렌더]오브젝트 변형 적용하기! apply all transform 모든 변형 적용 (0) | 2025.01.26 |