🔄 블렌더에서 3D 커서(3D Cursor) 리셋하는 방법
3D 커서 0,0,0 위치로 되돌리는 방법과
위치 조정하는 방법
3D 커서가 작업 중 원치 않는 위치로 이동했을 때,
이를 세계 좌표 원점(0, 0, 0)으로 되돌리는 과정입니다.
이 리셋은 새로운 오브젝트를 추가하거나 원점을 설정할 때 정확성을 확보하는 데 유용합니다.
➡️3D 커서(3D Cursor) 이동 방법
3D 커서는 오브젝트 생성, 원점 이동, 피봇 설정 등의 기준점으로 사용되어
작업 중 상황에 따라 위치를 변경 할 경우가 있습니다.
3D 커서는 아래 노란색 표기한 모양으로 생긴 녀석 입니다.

3D 커서 이동 방법:
- 마우스로 이동
Shift + 마우스 우클릭으로 원하는 위치를 클릭하여 이동.
- 숫자 입력으로 이동

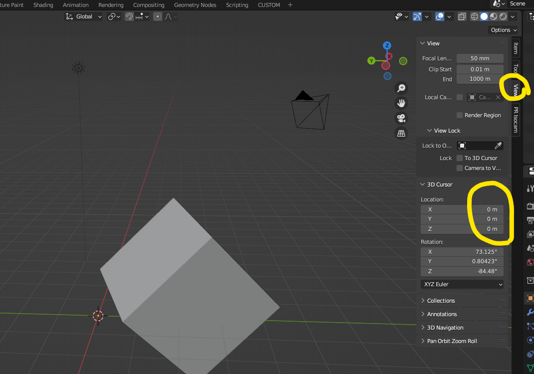
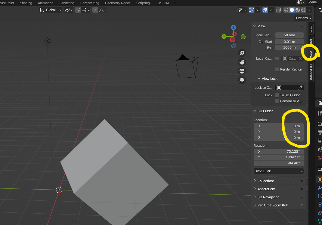
N키를 누르면 오른쪽 상단 탭이 나오는데요, VIEW 탭에 가서 3D Cursor 좌표(X, Y, Z)를 입력해주면 됩니다.
3D 커서를 리셋하는 방법
1️⃣ Shift + S 메뉴 사용
- Shift + S 단축키를 누릅니다.
- 나타나는 메뉴에서 Cursor to World Origin을 선택합니다.
- 이 옵션을 선택하면 3D 커서가 세계 좌표 원점(0, 0, 0)으로 이동합니다.

2️⃣ N 키로 숫자 입력
N키를 눌러 Sidebar 패널을 엽니다.- View > 3D Cursor 섹션으로 이동합니다.
- X, Y, Z 좌표를 각각
0으로 입력하여 3D 커서를 원점으로 설정합니다.
3D 커서 사용 시 주의할 점
- 3D 커서의 위치는 작업의 기준점이 되므로, 작업 전 커서를 항상 원하는 위치에 설정하세요.
- 3D 커서를 이동한 후에는 반드시 해당 위치를 확인하여 실수로 작업이 틀어지는 것을 방지하세요.
3D 커서를 Shift + S 또는 숫자 입력으로 리셋하면,
작업 환경이 깔끔하게 정리되고 새로운 오브젝트 생성 시 오류를 방지할 수 있습니다.
정확한 모델링과 작업 효율을 위해, 3D 커서 위치를 항상 염두에 두세요! 😊
'Drawing Info' 카테고리의 다른 글
| [블렌더]색상 그라데이션 및 표면 질감(텍스쳐) 넣기 (0) | 2025.02.10 |
|---|---|
| [블렌더]Set Origin과 Pivot Point 를 원하는 위치 변경 방법 및 리셋 하는 법 (0) | 2025.01.30 |
| [블렌더]오브젝트 그룹 폴더 관리 단축키 M (0) | 2025.01.27 |
| [블렌더]오브젝트 변형 적용하기! apply all transform 모든 변형 적용 (0) | 2025.01.26 |
| [블렌더 기초] 섭디비전과 베벨의 차이와 모델링 적용 법 (0) | 2025.01.19 |