2024.12.18 - [Drawing Info] - [3d blender] 블렌더 사용 언어 바꾸는 방법
[3d blender] 블렌더 사용 언어 바꾸는 방법
블렌더 언어 바꾸는 방법처음 설치시 나타나는 QUICK SETUP 처음에 블렌더 설치 할 당시에 언어 선택이 가능합니다.보통 잘 모르기 때문에 한국어로 선택하거나아니면 영어 기본 설정 그대로 설
mysosotip.com
블렌더 검색 [스페이스바]로 설정 하기
원래 블렌더의 검색단축키는 'F3' 이다.
조금 더 편리하게 사용하기 위해 [스페이스 바] 를 검색으로 변경하는 방법을 알려드리겠습니다.
Edit-Preferences...-Keymap
스페이스 바는 원래는 재생하는 play 기능으로 되어있습니다.
SPACEBAR ACTION 에서 SEARCH 로 변경하면 앞으로
스페이스바를 통해
검색을 쉽고 할 수 있습니다.

바꾼 검색 기능을 사용해 보겠습니다.
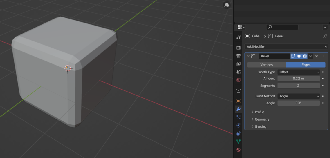
먼저 블록 하나 만든 후
bevel을 주었습니다.
이 각져있는 모따기를 부드럽게 해주고 싶을때,
검색을 통해 쉽게 적용 할 수 있습니다.

[스페이스 바] 를 눌러 검색창을 켜줍니다.
shade smooth 를 검색합니다.
눌러서 적용하면 각진 모서리 부분이 부드럽게 변하는 것을 볼 수 있습니다.


이런식으로 작업 하다 검색을 통해 원하는 기능을 쉽게 적용 할 수 있습니다.
그럼,즐거운 모델링 되세요~
'Drawing Info' 카테고리의 다른 글
| 일러스트레이터 줌/아웃 버벅거림 해결 방법 (0) | 2025.01.16 |
|---|---|
| [3d blender] 블렌더 로컬 뷰 사용 방법 (오브젝트 단독 표시) (0) | 2024.12.19 |
| [3d blender] 블렌더 사용 언어 바꾸는 방법 (0) | 2024.12.18 |
| [도트/픽셀아트/Aseprite] 에서 새 창 만들기 알아보기 (0) | 2024.12.12 |
| [문학 공모전] 제1회 길벗어린이 민들레문학상 공모 (0) | 2024.12.10 |