블렌더 언어 바꾸는 방법
처음 설치시 나타나는 QUICK SETUP
처음에 블렌더 설치 할 당시에 언어 선택이 가능합니다.
보통 잘 모르기 때문에 한국어로 선택하거나
아니면 영어 기본 설정 그대로 설치 하게되는데,
사용하다보면 나는 한국어가 편하다,
영어가 편하다 나뉘게 됩니다.
(대부분 강의가 영어라 영어로 두고 쓰는게 제일 좋기는 하더라구요.
그리고 번역도 느낌이 달라 헷갈 릴 수 있어 처음부터 영어로 배우는 것을 추천합니다.)

설치 이후에 언어 설정을 변경하고 싶을경우
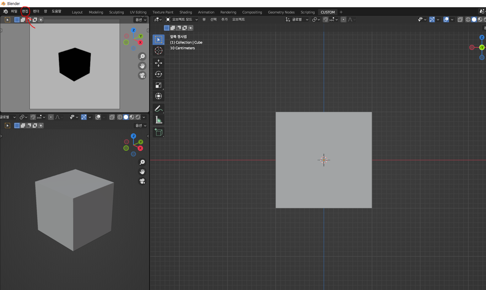
1. 블렌더 왼쪽 상단 편집 (EDIT) - 환경설정 (PREFERENCE)


2. 인터페이스 (INTERFACE) - 번역 (TRANSLATION) -에서 언어를 한국어 또는 영어 등 원하시는 언어로 바꿔주세요.



즐거운 모델링 하시길 바랍니다~
'Drawing Info' 카테고리의 다른 글
| [3d blender] 블렌더 로컬 뷰 사용 방법 (오브젝트 단독 표시) (0) | 2024.12.19 |
|---|---|
| [3d blender] 블렌더 검색 기능 단축키 설정 변경하기 (0) | 2024.12.19 |
| [도트/픽셀아트/Aseprite] 에서 새 창 만들기 알아보기 (0) | 2024.12.12 |
| [문학 공모전] 제1회 길벗어린이 민들레문학상 공모 (0) | 2024.12.10 |
| [그림책 공모전] 제1회 길벗어린이 민들레그림책상 공모 (0) | 2024.12.09 |