블렌더 섭디비전(Subdivision)과 베벨(Bevel) 차이와 활용법
섭디비전과 베벨, 3D 모델링의 필수 기술
블렌더에서 섭디비전(Subdivision)과 베벨(Bevel)은 오브젝트의 디테일을 높이고,
원하는 형태를 만드는데 중요한 도구입니다.
두 기능의 차이점과 장단점을 알아보고,
섭디비전에서 루프 컷(Loop Cut)이 어떤 역할을 하는지도 살펴보겠습니다.
🖥️ 섭디비전 vs 베벨, 무엇이 다를까?
1️⃣ 섭디비전(Subdivision)

- 섭디비전?
- 오브젝트의 면(페이스)을 더 세밀하게 분할하여 곡선을 부드럽게 표현해주는 기능.
- 주로 Subdivision Surface Modifier로 적용합니다.
- 장점:
- 곡선과 매끄러운 표면 표현에 탁월.
- 저폴리 모델을 고폴리 모델처럼 보이게 만듭니다.
- 애니메이션과 캐릭터 모델링에서 자연스러운 외형을 구현.
- 단점:
- 면 분할이 많아지면 메모리 사용량 증가와 작업 속도 저하 발생.
- 세밀한 컨트롤이 어렵고, 전체 형태가 의도치 않게 변형될 수 있음.
2️⃣ 베벨(Bevel)

- 정의:
- 오브젝트의 모서리(엣지)나 꼭짓점(버텍스)에 경사면을 추가하여 날카로운 모서리를 부드럽게 만드는 기능.
- Bevel Modifier 또는 Ctrl + B 단축키로 적용합니다.
- 장점:
- 빠르게 엣지 디테일을 추가할 수 있음.
- 모델링에서 모서리 강조와 물리적 리얼리즘 구현.
- 성능 부담이 적고, 모델의 구조를 유지.
- 단점:
- 곡선 표현이 어려워 섬세한 조작에 한계.
- 많은 면이 추가될 경우, 복잡한 모델에서는 렌더링 성능에 영향을 미칠 수 있음.
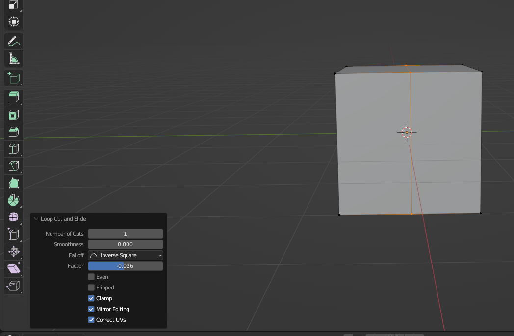
🌀 섭디비전에서 루프 컷(Loop Cut)의 역할
루프 컷이란?

- 루프 컷(Loop Cut)은 Ctrl + R 단축키로 활성화할 수 있으며,
모델의 특정 영역에 새로운 엣지 루프를 추가하는 기능입니다. - 섭디비전으로 인해 지나치게 부드러워진 모델의 디테일을 살리거나,
특정 부분의 형태를 강화할 때 사용됩니다.
루프 컷의 역할과 효과
- 형태 유지:
- 섭디비전은 모델 전체를 매끄럽게 만들지만, 루프 컷을 추가하면 특정 영역의 형태를 유지할 수 있습니다.
- 예: 큐브 모서리에 루프 컷을 추가하면, 섭디비전 후에도 각진 모서리가 유지됩니다.
- 디테일 추가:
- 루프 컷을 사용해 모델의 특정 영역에 더 많은 폴리곤을 배치하여 디테일한 작업이 가능합니다.
섭디비전(Subdivision)의
레벨 뷰포트(Viewport)와 렌더(Render)의 차이
블렌더에서 섭디비전 서피스(Subdivision Surface Modifier)는
3D 오브젝트를 부드럽게 만드는 데 자주 사용되는데요.
이 기능에는 뷰포트(Viewport)와 렌더(Render) 레벨을 설정하는 옵션이 있습니다.
뷰포트 레벨(Viewport Level)
- 정의:
- 뷰포트에서 오브젝트를 확인할 때 적용되는 섭디비전 레벨.
- 작업 중 화면에 표시되는 폴리곤 밀도를 조정합니다.
- 특징:
- 실시간 작업 환경에 영향을 줍니다.
- 레벨이 높을수록 화면에 더 많은 폴리곤이 표시되어 부드러운 외형을 확인할 수 있지만, 작업 속도가 느려질 수 있음.
- 너무 높은 값을 설정하면 뷰포트에서 렉이 발생할 수 있으니 주의가 필요합니다.
- 사용 방법:
- 뷰포트 레벨을 낮게 설정하여 작업 중 성능을 최적화하세요.
- 예: 기본 작업 중에는
1~2로 설정 후, 디테일이 필요한 경우 더 높게 조정.
렌더 레벨(Render Level)
- 정의:
- 최종 렌더링 시 적용되는 섭디비전 레벨.
- 결과 이미지에 표시될 폴리곤 밀도를 조정합니다.
- 특징:
- 최종 출력 품질에 영향을 줍니다.
- 레벨이 높을수록 오브젝트가 더 부드럽고 정교하게 보이지만, 렌더링 시간이 증가.
- 낮은 값을 설정하면 출력물의 디테일이 떨어질 수 있습니다.
- 사용 방법:
- 렌더링 품질이 중요하다면 렌더 레벨을 높게 설정하세요.
- 예: 애니메이션에서는 적당히 낮은 값을 사용하고, 정교한 스틸 이미지는 더 높은 값을 설정.
뷰포트와 렌더 레벨 비교
| 구분 | 뷰포트(Viewport) | 렌더(Render) |
|---|---|---|
| 적용 대상 | 작업 중 화면에 표시되는 오브젝트 | 최종 렌더링 결과 |
| 목적 | 실시간 작업 성능 유지 | 출력물의 품질 향상 |
| 설정 값 권장 | 낮은 값(1~2) | 높은 값(2~4 이상, 상황에 따라 조정) |
| 성능 영향 | 높을수록 작업 속도 저하 | 높을수록 렌더링 시간 증가 |
'Drawing Info' 카테고리의 다른 글
| [블렌더]오브젝트 그룹 폴더 관리 단축키 M (0) | 2025.01.27 |
|---|---|
| [블렌더]오브젝트 변형 적용하기! apply all transform 모든 변형 적용 (0) | 2025.01.26 |
| [블렌더 기초] 기본 인터페이스와 오브젝트를 다루기 기본 (0) | 2025.01.17 |
| 일러스트레이터 줌/아웃 버벅거림 해결 방법 (0) | 2025.01.16 |
| [3d blender] 블렌더 로컬 뷰 사용 방법 (오브젝트 단독 표시) (0) | 2024.12.19 |